![]() |
NVMLib
very early alpha
A library to optimally use a Hybrid RAM setup.
|
#include "globals.h"#include <libpmemobj.h>#include <string.h>#include "metadata.h"#include "pool.h"#include "malloc.h"#include "types.h"#include "object_maintainance.h"#include "mem_log.h"
Go to the source code of this file.
Functions | |
| void | open_logging_files () |
| Open the logging files. More... | |
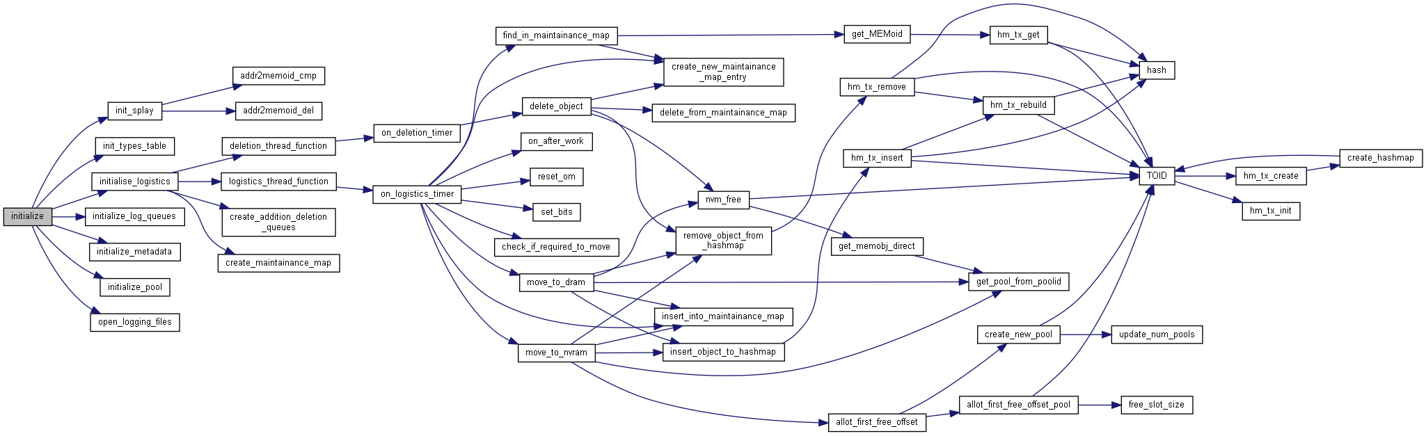
| void | initialize () |
Initializes all the metadata and data pools and loads corresponding information into hashmaps. More... | |
Variables | |
| char * | program_invocation_short_name |
| void initialize | ( | ) |
Initializes all the metadata and data pools and loads corresponding information into hashmaps.
The function to initialise all the internal datastructures.
Initialize types hashtable
Initialize metadata and open metadata pools
Open data pools
Opening the logging files
Definition at line 22 of file initializer.c.

| void open_logging_files | ( | ) |
Open the logging files.
Definition at line 14 of file initializer.c.
| char* program_invocation_short_name |