![]() |
NVMLib
very early alpha
A library to optimally use a Hybrid RAM setup.
|
#include "globals.h"

Go to the source code of this file.
Functions | |
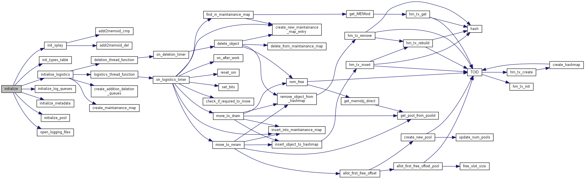
| void | initialize () |
| The function to initialise all the internal datastructures. More... | |
| void initialize | ( | ) |
The function to initialise all the internal datastructures.
This is the function, the user has to call before any of his/her code.
main function of the user program.The function to initialise all the internal datastructures.
Initialize types hashtable
Initialize metadata and open metadata pools
Open data pools
Opening the logging files
Definition at line 22 of file initializer.c.
