![]() |
NVMLib
very early alpha
A library to optimally use a Hybrid RAM setup.
|
#include <libpmemobj.h>

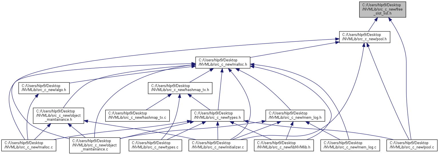
Go to the source code of this file.
Macros | |
| #define | POBJ_SLIST_HEAD(name, type) |
| #define | POBJ_SLIST_ENTRY(type) |
| #define | POBJ_SLIST_EMPTY(head) (TOID_IS_NULL((head)->pe_first)) |
| #define | POBJ_SLIST_FIRST(head) ((head)->pe_first) |
| #define | POBJ_SLIST_NEXT(elm, field) (D_RO(elm)->field.pe_next) |
| #define | POBJ_SLIST_INIT(head) |
| #define | POBJ_SLIST_INSERT_HEAD(head, elm, field) |
| #define | POBJ_SLIST_INSERT_AFTER(slistelm, elm, field) |
| #define | POBJ_SLIST_REMOVE_HEAD(head, field) |
| #define | POBJ_SLIST_REMOVE(head, elm, field) |
| #define | POBJ_SLIST_REMOVE_FREE(head, elm, field) |
| #define | POBJ_SLIST_FOREACH(var, head, field) |
| #define | POBJ_TAILQ_ENTRY(type) |
| #define | POBJ_TAILQ_HEAD(name, type) |
| #define | POBJ_TAILQ_FIRST(head) ((head)->pe_first) |
| #define | POBJ_TAILQ_LAST(head) ((head)->pe_last) |
| #define | POBJ_TAILQ_EMPTY(head) (TOID_IS_NULL((head)->pe_first)) |
| #define | POBJ_TAILQ_NEXT(elm, field) (D_RO(elm)->field.pe_next) |
| #define | POBJ_TAILQ_PREV(elm, field) (D_RO(elm)->field.pe_prev) |
| #define | _POBJ_SWAP_PTR(elm, field) |
| #define | POBJ_TAILQ_SWAP_HEAD_TAIL(head, field) |
| #define | POBJ_TAILQ_FOREACH(var, head, field) |
| #define | POBJ_TAILQ_FOREACH_REVERSE(var, head, field) |
| #define | POBJ_TAILQ_INIT(head) |
| #define | POBJ_TAILQ_INSERT_HEAD(head, elm, field) |
| #define | POBJ_TAILQ_INSERT_TAIL(head, elm, field) |
| #define | POBJ_TAILQ_INSERT_AFTER(head, listelm, elm, field) |
| #define | POBJ_TAILQ_INSERT_BEFORE(head, listelm, elm, field) |
| #define | POBJ_TAILQ_REMOVE(head, elm, field) |
| #define | POBJ_TAILQ_REMOVE_FREE(head, elm, field) |
| #define | POBJ_TAILQ_MOVE_ELEMENT_HEAD(head, elm, field) |
| #define | POBJ_TAILQ_MOVE_ELEMENT_TAIL(head, elm, field) |
| #define _POBJ_SWAP_PTR | ( | elm, | |
| field | |||
| ) |
Definition at line 149 of file free_slot_list.h.
| #define POBJ_SLIST_EMPTY | ( | head | ) | (TOID_IS_NULL((head)->pe_first)) |
Definition at line 66 of file free_slot_list.h.
| #define POBJ_SLIST_ENTRY | ( | type | ) |
Definition at line 58 of file free_slot_list.h.
| #define POBJ_SLIST_FIRST | ( | head | ) | ((head)->pe_first) |
Definition at line 67 of file free_slot_list.h.
| #define POBJ_SLIST_FOREACH | ( | var, | |
| head, | |||
| field | |||
| ) |
Definition at line 116 of file free_slot_list.h.
| #define POBJ_SLIST_HEAD | ( | name, | |
| type | |||
| ) |
Definition at line 53 of file free_slot_list.h.
| #define POBJ_SLIST_INIT | ( | head | ) |
Definition at line 73 of file free_slot_list.h.
| #define POBJ_SLIST_INSERT_AFTER | ( | slistelm, | |
| elm, | |||
| field | |||
| ) |
Definition at line 85 of file free_slot_list.h.
| #define POBJ_SLIST_INSERT_HEAD | ( | head, | |
| elm, | |||
| field | |||
| ) |
Definition at line 78 of file free_slot_list.h.
| #define POBJ_SLIST_NEXT | ( | elm, | |
| field | |||
| ) | (D_RO(elm)->field.pe_next) |
Definition at line 68 of file free_slot_list.h.
| #define POBJ_SLIST_REMOVE | ( | head, | |
| elm, | |||
| field | |||
| ) |
Definition at line 99 of file free_slot_list.h.
| #define POBJ_SLIST_REMOVE_FREE | ( | head, | |
| elm, | |||
| field | |||
| ) |
Definition at line 111 of file free_slot_list.h.
| #define POBJ_SLIST_REMOVE_HEAD | ( | head, | |
| field | |||
| ) |
Definition at line 94 of file free_slot_list.h.
| #define POBJ_TAILQ_EMPTY | ( | head | ) | (TOID_IS_NULL((head)->pe_first)) |
Definition at line 142 of file free_slot_list.h.
| #define POBJ_TAILQ_ENTRY | ( | type | ) |
Definition at line 124 of file free_slot_list.h.
| #define POBJ_TAILQ_FIRST | ( | head | ) | ((head)->pe_first) |
Definition at line 139 of file free_slot_list.h.
| #define POBJ_TAILQ_FOREACH | ( | var, | |
| head, | |||
| field | |||
| ) |
Definition at line 167 of file free_slot_list.h.
| #define POBJ_TAILQ_FOREACH_REVERSE | ( | var, | |
| head, | |||
| field | |||
| ) |
Definition at line 172 of file free_slot_list.h.
| #define POBJ_TAILQ_HEAD | ( | name, | |
| type | |||
| ) |
Definition at line 130 of file free_slot_list.h.
| #define POBJ_TAILQ_INIT | ( | head | ) |
Definition at line 177 of file free_slot_list.h.
| #define POBJ_TAILQ_INSERT_AFTER | ( | head, | |
| listelm, | |||
| elm, | |||
| field | |||
| ) |
Definition at line 224 of file free_slot_list.h.
| #define POBJ_TAILQ_INSERT_BEFORE | ( | head, | |
| listelm, | |||
| elm, | |||
| field | |||
| ) |
Definition at line 241 of file free_slot_list.h.
| #define POBJ_TAILQ_INSERT_HEAD | ( | head, | |
| elm, | |||
| field | |||
| ) |
Definition at line 184 of file free_slot_list.h.
| #define POBJ_TAILQ_INSERT_TAIL | ( | head, | |
| elm, | |||
| field | |||
| ) |
Definition at line 204 of file free_slot_list.h.
| #define POBJ_TAILQ_LAST | ( | head | ) | ((head)->pe_last) |
Definition at line 140 of file free_slot_list.h.
| #define POBJ_TAILQ_MOVE_ELEMENT_HEAD | ( | head, | |
| elm, | |||
| field | |||
| ) |
Definition at line 298 of file free_slot_list.h.
| #define POBJ_TAILQ_MOVE_ELEMENT_TAIL | ( | head, | |
| elm, | |||
| field | |||
| ) |
Definition at line 326 of file free_slot_list.h.
| #define POBJ_TAILQ_NEXT | ( | elm, | |
| field | |||
| ) | (D_RO(elm)->field.pe_next) |
Definition at line 143 of file free_slot_list.h.
| #define POBJ_TAILQ_PREV | ( | elm, | |
| field | |||
| ) | (D_RO(elm)->field.pe_prev) |
Definition at line 144 of file free_slot_list.h.
| #define POBJ_TAILQ_REMOVE | ( | head, | |
| elm, | |||
| field | |||
| ) |
Definition at line 258 of file free_slot_list.h.
| #define POBJ_TAILQ_REMOVE_FREE | ( | head, | |
| elm, | |||
| field | |||
| ) |
Definition at line 289 of file free_slot_list.h.
| #define POBJ_TAILQ_SWAP_HEAD_TAIL | ( | head, | |
| field | |||
| ) |
Definition at line 160 of file free_slot_list.h.